交流分享

收好3大锦囊,轻松搞定企业研发补助备案

来源:公众号[广东省高新技术企业服务     发布时间:2017-03-28     点击量:
(本文转载于公众号[广东省高新技术企业服务平台],如有侵权,请联系删除)
点击上方“公众号” 可以订阅哦!



企业研发补助备案整个工作流程分两个阶段:

企业当年做备案登记,第二年申报补助资金。

咱们就先来看看是怎样填写企业研发补助备案系统滴~

一、登录系统备案

填报备案表,以企业管理员身份登陆广东省科技业务管理阳光政务平台,在“系统管理”模块的“单位信息管理”中找到“填写企业研发补助资金备案表”。


二、填写企业基本信息

三、建立研发管理制度并对当年研发费用做出预算

四、拟开展研发项目情况

五、相关佐证材料

各位亲注意了:备案时只需在系统提交即可,备案材料纸件(备案表及其附件)在第二年申报时与申报材料一同提交。

看完填写流程,是时候看看小科准备给大家的3个锦囊。大家在备案的时候遇到疑问就打开看一下呗~


锦 囊 一


——是否提供企业研发费用管理制度文件并加盖单位公章


各位亲,要检查清楚自己提供的企业研发费用管理制度佐证材料做到了以下2方面没:

1

制度文件是否与企业研发费用管理制度直接相关

2

是否加盖单位公章


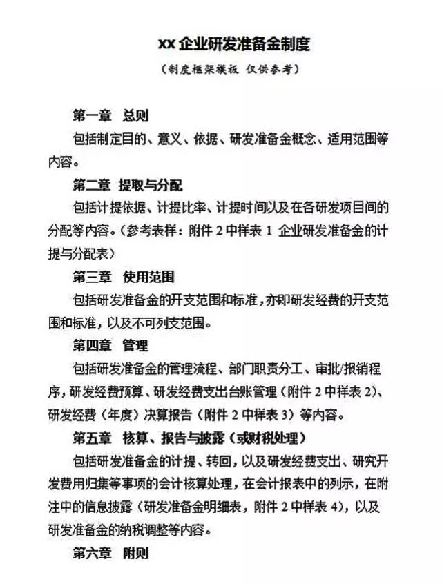
tips:关于企业研发准备金制度建立可以参考:广东省阳光政务平台首页——帮助信息——常见问题:《企业研发准备金制度参考框架》


锦 囊 二


——是否提供企业研发准备金2016年度预算并加盖单位公章


1

预算情况说明

各位亲要注意啦!这是只须提供当年度企业研发费用预算情况

无须提供当年度企业研发费用决算情况,因为备案只针对预算。

2

是否加盖公章

另外,各位亲记得在预算情况说明上加盖公章,避免以下问题:

  1. 未加盖单位公章;

  2. 所盖单位公章非鲜章。


锦 囊 三


——是否提供《2016年度广东省企业研究开发省级财政补助资金备案表》并加盖单位公章


各位亲在阳光政务平台填报的2016年度《广东省企业研发准备金备案登记表》要留意清楚:

答疑

备案的流程及需要注意的地方大体如上面说的,同时,针对比较多亲提出的疑问,在这里统一进行回答:


为啥要咱们进行企业研发补助备案呀?


关于备案目的:

在省科技业务管理阳光政务平台上进行企业研发省级财政补助年度备案,目的是引导企业在年初的时候对全年的研发工作有个总体安排,做好计划、备好资金,所以按照《广东省省级企业研究开发财政补助政策操作指引(试行)》(粤科政字〔2015〕164号)规定,企业原则上须在研发当年度2月底前进行备案登记


备案登记是申报年度研发补助资金的前置条件。


今年备案什么时候开始?怎么没看到通知呢?


关于备案时间

该项工作是常规工作,每年没有专门发通知,具体要求在《广东省省级企业研究开发财政补助政策操作指引(试行)》(粤科政字〔2015〕164号)有规定,即企业原则上须在研发当年度2月底前进行备案登记


省科技业务管理阳光政务平台也会在每年的1月1日0时起开通当年度的备案登记系统。


目前,2016年和2017年的备案登记仍在进行中,其中2016年的备案系统将于2017年申报开始时(预计6月下旬)关闭2017年的备案登记截止时间还没有确定


请企业不要将年初的工作拖到年中或年底完成,甚至期待第二年申报时还有机会再补报备案,这样的想法风险很大,也许到那个时候备案系统已经关闭了,所以抓紧备案才是第一要务。


企业研发补助备案是当年初对当年的计划研发的项目进行备案,若事后研发项目备案名称、参与研发人员发生变化,后续申请研发补助资金和加计扣除该如何处理呀?!

关于备案变更:

备案登记的材料是企业年初制定的研发计划,反映的是企业在那个时间节点的认知,一经备案登记一般没有必要变更,也不影响第二年的申报


至于计划会在实际研发活动中发生变化(如研发项目数量、名称、资金、人员等),这是完全正常的,企业可以在第二个年度申报补助资金时通过填写申报文件予以更改


备案材料和申报材料内容上应保持一定的连续性,但也不必强求一致。

来源:广东科技

想了解更多广东省科技厅官方动态、通知公告,科技政策解读、阳光政务科技服务与便民互动,可关注“广东科技”公众号!





本服务平台作为公益性政策服务平台,为广东省企业提供高新技术企业申报、高企相关政策解读、科技政策项目、产业动态等方面资讯和培训视频,为企业申报高新技术企业提供测评诊断,宣传推广高新技术企业。欢迎广东省相关科技型企业关注。

关注我们,请扫描上方二维码,或查找微信公众号“广东省高新技术企业服务平台”。

欢迎大家就申报指导、管理服务政策经验、高企典型案例投稿,经采用发布的原创稿件将视情况获得200-1000元的稿费。投稿请发送邮件至:orange213@qq.com。





查看原文   电话咨询:13544847908   QQ咨询:1176391287

上一篇:企业研发补助申报必须谨记的8大要点!!!

下一篇:重磅解读① | 新的省级财政科研项目资金管理意见出台,快来围观

友情链接 :东莞政府 东莞市科技局 东莞市工信局 东莞市商务局 广东省科技厅 广东省工信委 广东省商务厅 东莞市知识产权局 知识产权局 商标局
备案号 :粤ICP备17125350号
亿鸽在线客服系统